2/15/2015 TEB Update

What I accomplished this week

Testing, Observations, and Problems from Initial Bootup

This week, I powered up the board for the first time and I got mixed results. There was no magic smoke like last time and I didn’t fry any components, however, the MCU to go into shutdown mode.  There is something else very strange that is going on.  When the power switch is turned off, the LEDs are very weakly illuminated and the microcontroller power LED is off.  When the push buttons are pressed, the LEDs turn off and the power LED of the MCU turns on.

When the power switch is turned, there is no response from any of the components on the board.

Next Week’s Work

Next week, I’m going take another closer look at my schematics and PCB design to see if I can identify the problem. Once I identify the problem, I will make the necessary hardware changes to ensure proper function and will update my PCB and schematic accordingly.

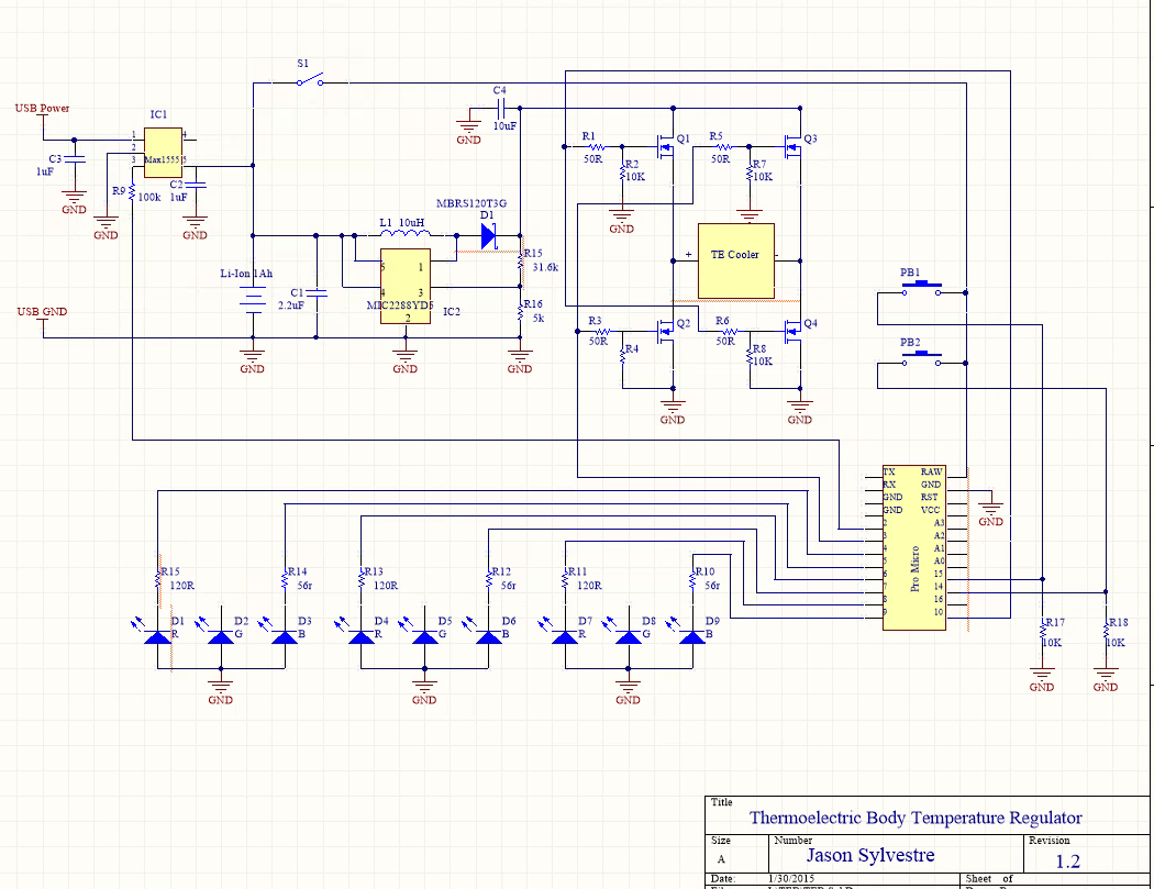
Note: Below are images of the electrical schematic, PCB design, and the current prototype

1_30_2015 Schematic

 

1_30_2015 PCB2